Skip to content
View in the app

A better way to browse. Learn more.

myPatrol4x4

A full-screen app on your home screen with push notifications, badges and more.

To install this app on iOS and iPadOS
  1. Tap the Share icon in Safari
  2. Scroll the menu and tap Add to Home Screen.
  3. Tap Add in the top-right corner.
To install this app on Android
  1. Tap the 3-dot menu (⋮) in the top-right corner of the browser.
  2. Tap Add to Home screen or Install app.
  3. Confirm by tapping Install.

Glow plugs timer

Featured Replies

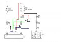
Recently I finally finished glow plugs timer Kemo M113A from Jaycar fitment however decided to use my twist on the design from a member @P4x4 forum. I fully recommend doing this mod especially on ZD30 as the amount of time Mr Nissan keeps the glow plugs on borders/is  ridiculous/insane. The subsequent damage to glow plugs, engine head etc has been well documented.

Its relatively easy to do hardest part is to find courage to intercept ECU's the control wire/s.

 

I have added my own twist by using built in dash glow indicator to let me now. Its not strictly necessary as Kemo timer has its own built in LEDs. I might connect additional momentary push button switch (Timer has a provision/terminals to connect)to stop glow plugs activation as I have noticed that "glow" happens unnecessary e.g. when coolant temp is bellow 70° but above 60° and ambient temperature is above/around 20°

Cheers

 

Note: depending where it is going to be fitted, (mine is inside) sourcing positive feed from alternative location is recommended e.g. ignition fed perhaps T-off from 12 V aux supply.

post-9-0-10583900-1367739974_thumb.jpg

post-9-0-39402600-1367741758_thumb.jpg

Edited by Rumcajs

  • 1 year later...
  • Author

Update:

There appears to be latest revision/batch (24024OM)

of the timers from Kemo  no longer work as automated per diagram above. Timer needs to be powered before actuating circuit is otherwise the timing trigger doesn't work anymore.

 

Possible options are to fit just momentary manual switch or  use something else.

 

Cheers

Edited by Rumcajs

Create an account or sign in to comment

Account

Navigation

Search

Search

Configure browser push notifications

Chrome (Android)
  1. Tap the lock icon next to the address bar.
  2. Tap Permissions → Notifications.
  3. Adjust your preference.
Chrome (Desktop)
  1. Click the padlock icon in the address bar.
  2. Select Site settings.
  3. Find Notifications and adjust your preference.